To maintain and increase the standards and practices of zoological institutions, EAZA has developed its own accreditation and audit system. Only institutions that meet EAZA’s high standards and obligations can join and maintain membership.
The EAZA Accreditation Programme (EAP) offers:
The aim of the accreditation programme is to be clear and transparent, ensuring confidence in EAZA and its Members from the wider zoo and aquarium community, visitors and external organisations and authorities.
Whether it is for a new applicant or an existing EAZA Member, the EAP follows three big steps:
Before entering the EAP, we advise applicants to check that they are meeting or progressing towards the EAZA Standards of Animal Care, Conservation, Education, Research and Ethics.
Find more details about each steps below.
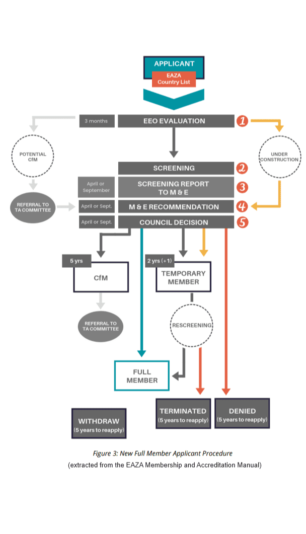
Read about the administrative procedure in the EAZA Membership and Accreditation Manual.
View a sample of the Accreditation Questionnaire designed to support new applicants in preparing the necessary accreditation details.
Read how ZIMS data can be used to help with preparing accreditation documents (support document provided by Species360)
Read about the accreditation screening visit procedure in the EAZA Membership and Accreditation Manual
View a quick guide to the screening mission - for institutions
View a quick guide to the screening mission - for screeners
Read how ZIMS data can be helpful during the screening mission (support document provided by Species360)
Read about how the decision is made in the EAZA Membership and Accreditation Manual
Read about the types of membership in the EAZA Membership and Accreditation Manual
Read about the application costs and responsibilities in the EAZA Membership and Accreditation Manual

For a complete overview of EAZA's governing documents, guidelines, strategies, position statements and other documents, please visit the Resources section of this website.


